Міцні спиртні напої в Росії XVIII століття Вибране Алкоголь Архів Шєїна

ГАРЯЧЕ ВИНО

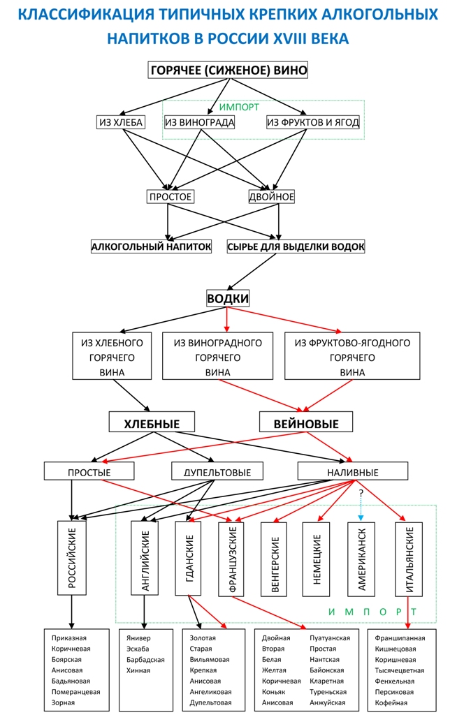
«Гуральні Росія, по достатку хлібного паче інших держав, у багатьох, а особливо хлібородних своїх провінціях, досить переізбиточествует, і в тому не тільки купецтво, але і дворянство російське чималі має помисли, і всередину батьківщини нашого отримують сім знатні Прибитки, не згадуючи державного від того доходу »[1]. Заводи ці виробляли хлібне, або, як його ще називали, гаряче, вино. Виробляли його, головним чином, з жита і пшениці. Існували два основних сорти хлібного вина - просте і подвійне або двоїння. Останнє робили з простого хлібного вина методом перегонки. При цьому отримували продукту в два рази менше обсягу закладається на дистиляцію простого вина. Воно було міцнішим, більш чистим і, відповідно, більш дорогим.

На азіатських просторах Росії корінне населення для власного споживання робило гаряче вино не з хліба, а з кобилячого і рідше коров'ячого молока. В офіційних документах цей напій називали арак, тоді як в залежності від місця його могли називати по-різному: раку, арака, аракха. Технологія приготування була досить проста: «Молоко квасять і потім двічі або тричі переганяють в двох міцно змазаних глиняних горщиках, з яких спирт тече під вставлену дерев'яну трубочку. Горілка це міцна і виробляє шумство швидше, ніж виноградні вина »[2]. Ця технологія залишалася незмінною практично до кінця XIX століття.

Були й інші варіанти міцних алкогольних напоїв з молока. Наприклад, бурятський Тарасун. Про цей напій докладніше дивіться в статті В.М. Станевича .

Проте, хлібні гарячі вина різного ступеня перегонки були основними міцними алкогольними напоями для споживання народом. Пили хлібне вино повсюдно, від Санкт-Петербурга і Москви до Астрахані, Сибіру і Далекого Сходу. Це був воістину загальноросійський міцний алкогольний напій. Хлібне вино пропонували кружечних двори, шинки, шинки, трактири, фартінние стійки (типу бару), харчевні, вітальні двори, погреби. Набували його оптом, в роздріб, в налив. Дворяни, купці та інші заможні люди купували гаряче вино, як правило, для вичинки горілок і інших міцних алкогольних напоїв в домашніх умовах для себе або на горілчаних заводах - для продажу.

Ще одне джерело гарячих вин - експорт в Російську імперію. Це були здебільшого виноградні гарячі вина. Поставлялися і гарячі вина на основі різних фруктів - вишні, абрикосів, сливи, але частка їх у імпорті була незначною. Їх купували виключно в Санкт-Петербурзі і Москві безпосередньо для пиття і (або) для вироблення на їх основі різних лікарів, Ратафія і горілок. Стійким попитом користувалися гарячі виноградні вина французькі, німецькі ( «вино гаряче з рейнвейну») і італійські.

ГОРІЛКИ РОСІЙСЬКІ

Горілкою в XVIII столітті в Росії називали будь-яку спиртовмісну горючу рідину, що отримується «з вина виноградного, хлібного або гарячого та інших рідин через двоїння (отримання дистиляту в два рази менше переганяється обсягу. - І. Ш.) в перегінному кубі на помірному вогні» [ 3]. Тому термін «горілка», з одного боку, був збірним і міг позначати будь-який міцний алкогольний напій, включаючи гаряче вино (див., Напр., Цитату №2 про Араку «... горілка ця міцна ...»). З іншого боку, абсолютно чітко розділяли поняття «вина гарячого» і «горілки» як продукту на основі гарячого вина. В академічному російському словнику 1789 року термін «горілка» визначається як «гаряче вино, очищене від сторонніх часток, допомогою перегонки або двоїння» [4].

За походженням горілки були російські і іноземні. Російські горілки вироблялися здебільшого на основі хлібного гарячого вина, іноземні - на гарячих хлібному, виноградному і фруктовому винах.

Російські горілки за своїми типажами були дуже різноманітними. Їх могли виробляти шляхом багаторазового дистиляції з різними пряними і смаковими добавками. Солодкі горілки, або ратафії, отримували шляхом додавання в кінцевий перегін цукру, меду або цукровмісних плодів і ягід, таких як томлена в печі горобина, калина, верес (плоди ялівцю) та ін. Оскільки всі горілки були виключно гастрономічними напоями, аперитивами на закусочної столі , то їх ім'я прописувалося за певними правилами, які розповідають споживачеві про їх технології та смаку. Воно було завжди складовим: перше слово - тип напою ( «горілка», «наливка», «ратафія»), яке вказує споживачеві на технологію його вичинки, друге слово - джерело смакоароматичної компоненти. Наприклад, «горілка лимонна», «горілка анісова», «горілка хінна», «ратафія горобинова», «ратафія абрикосова», «наливка вишнева» і так далі. При виготовленні горілок в домашніх умовах їх назва могло не розкривати смакові особливості і бути абстрактним, «для куражу». Наприклад, «наказовому», «боярська», «адміральський годину», «сибірська межа».

Найбільш популярні російські горілки в XVIII столітті

Ангеліковая [5] Кішнецовая (коріандрового) Анісова Лимонна Бадьяновая (анісова) Помаранчева Вересова (Ялівцева) кмину (анісова) Зорьная (селлерейная) хінна (Гірка) Карлуково (очищена) фенхельного

Експорт російської горілки почався при Єлизавети Петрівни. До цього ніхто не вивозив російські горілки за кордон. У 1758 році бригадир Олексій Мельгунов подав доношение в Правлячий сенат, що «досі ніхто не возив гаряче вино за кордон по тій особливо причини, що вино просте і горілка, яка від підрядників в постачанні буває, в іноземних державах за її худий доброті уживана бути не може. А бригадир бажає протягом 20 років імпортувати різні сорти спиртів і горілок, викурюючи їх на своїх заводах такої доброти, який в поставках на кабаки не буває, з платежем мит 10 копійок з відра. Правлячий сенат дозволив викурювати на його заводах і возити в різні держави спирти і горілки Мельгунова на 10 років з платежем мита з кожного відра 20 копійок. Правлячий сенат побачив «такі користі»: 1) приріст пошлинного збору від кожного відра 20 копійок; 2) за Російський продукт з іноземних держав будуть виходила гроші; 3) поширення комерції; 4) від затаврований для куріння на ті спирти і вина кубів і казанів додатковий збір на користь держави »[6].

За часів Катерини II експорт російського гарячого вина і горілок заохочувався. Наприклад, в статуті «Про ризької комерції» 1765 знаходимо: «§5, 1) Фабрики горілчані заснувати, щоб всякі сорти солодких горілок на оних роблені були. 2) Кожного, якого б звання він не був, з дворянства, з купецтва, або з міщанства, якщо тільки підданий Її Імператорської Величності і досить маєтку і мистецтва до попередженню такої фабрики має, до неї допускати без будь-якого труднощі. З) І з неї горілки при відпустці за кордон морем, або сухим шляхом, хоча б і не солодка і не перероблена була, ні казенних, ні міських мит десять років не брати ».

ГОРІЛКИ ІМПОРТНІ

Імпортні горілки споживалися, головним чином, в Петербурзі і Москві. По сировині, з якого вони вироблялися, розрізняли три типи: хлібні, вейновие (виноградні і плодові) і наливні (див. Рис. Нижче). Але головною ознакою в імпорті напоїв все-таки виступало походження. На першому місці були горілки французькі і Гданськ. «З усіх французьких горілок Нантская (сьогодні це департаменти Loire Atlantique і Vendee. - І. Ш.) і Пуатуантская (департаменти Vienne, Charente, Charente-Marime і Deux-Sevres. - І. Ш.) Вважається кращими» [7]. Якщо французькі горілки вироблялися виключно з виноградного вина, то Гданськ могли бути як з виноградного, так і з хлібного. Гданськ горілки, аж до часів Катерини II, були найпрестижнішими і дорогими горілчаними виробами в Росії. Це єдині горілки того часу, імпортуються не в бочках, а в скляних штофах, упакованих в ящики по 30 - 50 штук.

Гданськ і італійські горілки були завжди з явно вираженим смаком. Найпопулярніші з них: Анісова, Франшіпанная, ангеліковую, Ялівцева, Кішнецовая (коріандрового), Корішневая (корична), Кларетная, Лимонна, Селлерейная (селерових, м.б. і зорьная), Тисячецветная, фенхельного, Цвітіння, Кавова [8].

Імпортні горілки завозилися в Росію виключно через Архангелогородський (10% від загального обсягу) і Санкт-Петербурзький порти. При портах існували так звані отдаточних двори, де їх продавали за фіксованими цінами, які встановлювала комерц-колегія [9], і виключно від скарбниці. В середині XVIII століття щорічний обсяг споживання імпортної горілки становив приблизно 100.000 літрів. З них 8-9 тисяч літрів поставлялося в Москву, в інші 25 міст Росії по 40-100 літрів, все інше випивалося в Санкт-Петербурзі.

Морський мита регламент міцних алкогольних напоїв в 1731 році, рублів з відра *

Напій Портова мито Внутрішня мито Вино хлібне просте 0,40 0,26 Вино хлібне подвійне 0,80 0,52 Вино гаряче з рейнвейну 0,50 0,62 Горілки російські 0,80 0,52 Горілки німецькі з виноградного вина 1,0 1 , 3 Горілки прості французькі 0,34 0,44 Горілки хлібні ялівцеві 0,80 0,52 Горілки вейновие лікерні італійські 1,34 1,74 Горілки вейновие лікерні французькі 1,34 1,74

* Зазвичай портова і внутрішня мита були пов'язані з кінцевою ціною напою для споживача, але в цю кореляцію істотно втручалася політика.

Правлячий сенат разом з комерц-колегією завжди намагалися регулювати ввезення іноземних горілок. Оскільки головна частка їх ввезення була представлена ​​французької, вона в документах і фігурує як збірний образ всіх імпортних горілок.

В іменному указі Петра I від 3 грудня 1723 знаходимо: «Комерц-колегії ... дивитися і того міцно, щоб заморських горілок менш вивозили, а вживали б більше російські горілки». Ця розпочата Петром I вічна тема нашого уряду існує і понині. І знову в 1724 році указ Урядового сенату: «Його Імператорська Величність вказав з чужоземних держав до Росії вино французьке гаряче вивозити стільки, скільки Комерц-колегії для продажу буде треба, і в тому договір учинений буде, а зайвого і на продаж не вивозити. Також дивитися, щоб з чужих країв горілок у вивезенні було небагато, а вживати з російських вин горілки »[10]. Чому про одне й те ж майже два рази в підряд? У цей час російські горілки виробляли здебільшого на імпортному гарячому вині. Це було спровоковано митом на імпортне гаряче вино, яка робила його в продажу трохи дорожче простого і дешевше подвійного російського хлібного вина. У зв'язку з цим в 1723 році Правлячий сенат підняв акциз на імпортне гаряче вино [11]. Правда, через чотири роки, за Петра II (!), Його повернули на місце, виправдовуючись тим, що з «привозу французького вина, <...> з якого напреть цього мит в зборі бувало мале число, а нині ті мита пропадають марно; а шинкарської продажу від того ніякої перешкоди не зізнається, бо того французького вина підлий народ вживає мало, та й вивіз того вину буває тільки для Санкт-Петербурга, і хіба що мале у відпустці буває в Москву; і щоб того перед французьким вином вивезення дозволити з колишньою мита по два ефимка [12] з анкера [13], від чого і торг примножиться, і в митах чимале поповнення буде »[14]. Для підтримки російського горілчаного виробництва зміна мит відбувалося досить часто.

Доношение купців (тисяча сімсот шістьдесят-один) в засновану при Уряді сенаті Комісію про комерцію: «відомий, що всередину Росії при всіх портах був закордонних питва вивезення знатне число, а для зменшення вивезення за них накладена при творі тарифу чимала мито, прізнавательно того для, щоб більшого вивезення не чинили; навіщо не зволив ль буде до вивезення за всіх російських портах призначити певну суму, а понад того вивозити заборонити, як про деякі товари привіз в Росію і відпустку з Росії заборона є; а напреть цього, горілки купувалися Гданськ, штоф по одному карбованцю, французької, анкер по вісім рублів і менше, а в Ризі і нині ще набагато дешевше купується; а гданської горілки і італіянскіх напоїв і в вивозі не видно, а єдино привозять вейновую, яка купується за два рубля 50 копійок, і по три рубля і вище, французької по тринадцять рублів пятідесят копійок і більше анкер, ратафії по три рублі штоф; а виноградні пиття ординарні продавалися по двадцяти п'яти і по тридцяти рублів, а нині того ж якості дійшли до тридцяти п'яти і до сорока рублів оксофт, якій збиток приходить російським вірнопідданим Ея Імператорської Величності. А якщо за височайшим монаршого милосердя дозволено буде в продажу гарячого вина вчинити зменшення, то надійно сказати можна, і в половину такого вивезення виноградних питва виправитися без потреби можна, через що дотримана, можливо, в народі багатотисячна сума; а замість того по дешёвості вина можна обивателям готувати напої з російських фруктів, яко то ягід вишень, які за морем наливають французький водкою і привозять до Росії до портів, і іменуються Кірш; да з оного ж роблять і ратафію; чорниці, голубки, брусниці, малини, смородини, дуль, груш і яблук, з яких в інших державах роблять напій, званий сидір, які напої по економії дешевше можна без потреби робити; до того ж людині оні здоровими почитати можна, тому що буде вино гаряче, з хліба варене; а державі від утримання зайвого збитку може бути до збагачення велика користь »[15]. До воцаріння Катерини II ефективність всіх подібних пропозицій, указів, введення спеціальних мит, спрямованих на розвиток російських вищих питей, була дуже низькою.

Протягом всього XVIII століття постійно здійснюються спроби виробництва російських горілок за імпортними технологічним прийомам, «на їх манер». З 1750 року в Росії виробляють з вітчизняної хлібного вина дупельтовие «Гданськ» горілки, з гарячого виноградного французького, а пізніше і з власного, з південних околиць - класичні, на манер ґданських горілок. Катерина II в 1766 році заборонила виготовляти горілки для продажу на основі французького вина. «Французької горілки всюди і всякої з різними спеціями вільні пересиджувати тільки для власного в будинках своїх вживання, а не на продаж» [16]. До кінця століття Росія багато виробляла вейнових російських горілок. С.Г. Гмелін пише: «Якщо астраханський виноград ніколи не дає доброго вина, принаймні хорошого європейського, проте ж приносить він вельми велику користь, і як вона настільки велика, то праця б досить нагороджений був, якщо б жителі з усякою ревнощами взялися за ці заводи ; бо я, чинячи всілякої досліди, дізнався, що від них виходить хороша французька горілка »[17].

Хоча уряд постійно тримало високі мита або вводило заборону на імпорт хлібних горілок, але були й винятки - «горілка янівер, Коя з хліба сидиться». Це був, головним чином, англійський продукт. Під тиском держави, через високі мита, англійські купці практично перестала купувати для ввезення в країну французькі горілки. З міцного алкоголю Англія пила власне хлібне вино, ялівцеву горілку і екскабу [18]. «Правління англічанское ніколи не упускало з уваги поспешествовать до витрати хлібних зерен; для успіху в цьому заборонено там робити горілку з інших речовин, поки зійде вся виганяють з їхньої поживи на дорогу, і двоільщікі горілок їх не мають права при Гнану хлібного вина підмішувати до хлібних зерен інших речовин, вихід оного примножують. Таке установа чимало сприяло до обробки порожніх земель, які перебувають у Великобританії »[19]. Вони ставлять горілку янівер і з Голландії та Північній Франції. Сучасний аналог горілки янівер - женевер (genever, jenever, sсhiedam), суть технології якого дистиляція разом з плодами ялівцю. Сучасний джин можна порівнювати з горілкою янівер того часу, оскільки він виробляються купажированием ароматного спирту на основі різних пряно-ароматичних плодів, в тому числі і ялівцю, з нейтральним спиртом.

1755 рік. На російському ринку крім вищезазначених імпортних алкогольних напоїв присутні горілка острова Корфу-Барбари, англійська екскаба, горілка барбадская і американська горілка. Можливо, що горілка Корфу-Барбари - грецька виноградна горілка, передвоенного з анісом.

«Горілка барбадская, виходом єдіно з Англии; а ІНШОМУ ніде оной делать НЕ вміють »[20]. Маркіз де Сад, Укладення в Бастілії (1784-1789), писав у своєму Щоденнику: «Горілки р Жиле. Байонського горілка - хороша (з французького міста Байона, Bayonne, недалеко від Біаріц. - І. Ш.). Барбадская горілка по-англійські - погана. Турецька - огидний. Ангеліковая богемського горілка - нікуді не годиться »[21]. З записки віпліває, что барбадская горілка булу Досить популярну в Европе, что ее імітувалі даже французи - «по-англійські». Острів Барбад (Barbud), что входити до групи Малих Антильські островів, БУВ колонізованій Велікобрітанією в 1632 году. На острові Англійці розвивали культури бавовни, Тютюн и цукрової тростини. Тому, швідше за все, барбадская горілка вісіджуваті на цукровий тростину сіропі и представляла собою ром. У Росії тільки через десять років, в 1766 році, ром як клас напоїв був включений разом зі Шромою і аракою окремою статтею в митних зборів регламент.

НАЛИВНІ ГОРІЛКИ

Наливні горілки на гарячому російською вини - наливки . Вони часто називалися спрощено: дулевкой, Грушівка, вишнівкою тощо. Як і звичайних горілок, наливок існувала величезна кількість сортів. Їх могли споживати свіжими, незабаром після наливу, але часто витримували і в бочках, і в пляшках, оскільки саме наливні горілки зберігали властивість покращувати свій смак з часом.

У Росії наливні горілки виробляли і з імпортної гарячого вина, і з французької горілки. «З простий французької горілки і передвоенного робляться різні сорти лікарів, або наливок, через наливання оних на ягоди, плоди, квіти, з Підсолоджування цукром, домішкою пряних зілля, і які по настоянці пропускаються крізь сірий папір. Вони подаються замість звичайних лікарів. Інші ж по настоянці простою французького горілкою передваіваются і утримують ім'я горілок вейнових »[22].

Російські наливні горілки в товарному вигляді не містили самих плодів і ягід, тоді як в імпортних завжди мали бути цілі плоди. Ця була вимушена міра, продиктована митницею. У цьому ключі можна пояснити і однакові ціни на наливні горілки імпортні та російські. З часів Катерини I при імпорті наливних горілок брали мито тільки за четверту частину напою, все інше теоретично повинні були складати фрукти і ягоди. «З вивезеної французької горілки, налитої на вишні, велено брати мита за четверту тільки частина, а три частини покладається вишень» [23]. Цим активно користувалися купці, навмисне зменшуючи обсяг фруктів в наливанні, тим самим підвищуючи алкогольну привабливість напою. Так тривало до листопада 1773 року, коли комерц-колегія, як просили власників (агентів) петербурзьких питних зборів зробила розпорядження, що з французької горілки, налитої на фрукти, мито стягувати так само, як зі справжньою французькою горілки.

МІРКУВАННЯ про доброту горілок

Про доброту алкогольних напоїв в XVIII столітті судили по-різному. Перш за все, якість оцінювали візуально і на смак. Хороша горілка «на довгий час утримує в собі знак доброти, чотками званої". «У міркуванні простий або звичайної горілки торгують оною вибирають кольором білу, чисту, і приємного смаку, і яка витримує їх досвід, тобто при наливанні в чарку робить маленьку білу пінку, яка, зменшуючись, робить гурток, який торгують горілкою називають чотками; що становить наприклад, що горілка не має в собі водянистою вологості, з каковою вона вся покривається піною »[24].

При визначенні фортеці хлібного вина використовувався так званий отжиг: певний обсяг вина доводили до кипіння, підпалювали пари спирту і після їх вигоряння визначали решту обсягу рідини. Цей метод існував з Петровських часів (одна тисяча шістсот дев'яносто вісім) і служив весь XVIII століття виключно для з'ясування одного питання: це вино гірше полугарного чи ні? З статуту «Про ризької комерції» 1765 року: «§4, 3). Ліфляндського дворянству, яке за даними на їх маєтки і всемилостивий конфірмованих прав вино курити може, скільки побажає, не дозволяється, однак, в місто привозити вина простого гірше полугарного і для того заснувати шлюб; і якщо ким привезено буде вино гірше полугарного, оне без всякого вилучення заснованим до огляду привізного вина браковщіком, яким і складатися під оним наглядом генерал-губернатора, конфіскувати ». Метод відпалу був хоч якось стандартизований тільки в 1817 році, коли прийняли «Статут про питному зборі в 29 великоросійських губерніях», відповідно до якого чиновник міністерства фінансів повинен був перевіряти доброту вина «за допомогою відпалу» його в отжігательніце [25].

У XVIII столітті доброту горілок визначали за англійською системою - пороховим тестом. «Досвід доброти винного ректифікованого спирту полягає в тому, щоб покоління було по запалюванні весь вигорів, не залишаючи ні найменшої рідини, або, взявши в срібну ложку трохи рушничного пороху, налити спиртом і запалити: коли спирт догорає, порох повинен спалахнути» [26].

В РІЗНІ ПЕРІОДИ XVIII СТОЛІТТЯ

Змінювалися правителі, змінювався уклад життя, змінювалися відносини до алкогольних напоїв, їх форми споживання, їх сортовий склад. Але це все стосувалося тільки вищих верств суспільства, головним чином царського двору і його околиць, здебільшого Санкт-Петербурга, меншою - Москви. Звичайний же російський народ на величезних просторах Російської імперії в усі часи пив звичайне хлібне вино, без всяких сортів і видів, пив без окремих закусочних столів, пив виключно для зміни свідомості, а не в силу гастрономічних особливостей російського столу. Головне з точки зору державності - щоб пив, з точки зору моралі - щоб «пив за столом, а не за стовпом». І це, мабуть, все.

За часів Петра I існувало багато заходів, де пили алкогольні напої. Пили російські та імпортні горілки, анісову, янівер, французькі, Гданськ, пили все, в тому числі і виноградні вина, і багато пили. Цар заснував для своїх сподвижників «навіжених всешутейскій і всепьянящій собор», для іноземців - «Великобританський славний монастир», де все активно поклонялися Бахусу. Ці установи проіснували не менше 30 років - з початку 1690-х до середини 1720-х років.

У 1718 році 25 листопада Петро I видав указ про асамблеях. Слідом вийшов указ «Про гідність гостьовому, на асамблеях бути має». «<...> 6. У гості прийшовши, з розташуванням будинку ознайомся заздалегідь на легку голову, особливо відзначивши розташування клозетів, а відомості ці в ту частину розуму відклади, Коя вініще найменше підвладна. <...> 8. Зілля ж пити досхочу, понеже ноги тримають. Буде відмовлять - пити сидячи. Який лежить не тримайте телефон близько - щоб не захлинувся, хоча б і просив. Захлинувшись ж слава! Бо ця смерть на Русі здавна почесна є. <...> 10. Упіт складати дбайливо, щоб не пошкодити, і не заважали б танців. Складати окремо, підлогу дотримуючись, інакше при пробудженні конфузу НЕ оберешся. »Пили хвацько, танцювали до упаду.

За часів Анни Іоанівни (1730-1740) «пиятики, якими перш неодмінно закінчувалися всякі урочистості і зборів, тепер були зовсім вигнані з придворних звичаїв, тому що Ганна Іванівна не могла бачити і боялася п'яних; але зате при дворі з'явилися азартні ігри <...> Частування на придворних святах було завжди рясне, хоча і досить одноманітне; до обіду або вечері звичайно подавалися, у всіх можливих видах, яловичина, телятина, шинка, дичину, аршинні стерляді, щуки та інші риби, грибні страви, паштети, «кабанячі голови в рейнвейном», «шпергель» (спаржа), горохові стручья і т.д. Всі страви щедро приправлялись прянощами: корицю, гвоздику, мускатним горіхом і навіть «тертим оленячим рогом». З солодощів вживалися: «шалей», тобто желе, морозиво, цукерок, цукербродт, різноманітні варення, пастили і мармелад, імбир в патоці; потім фрукти, каштани, горіхи і т.п. З напоїв подавалися горілки різного ґатунку, наприклад «наказовому», «коричнева», «Гданськ», «боярська», ратафія; вина: шампанське, Рейнвейн, сект, «базарак», «корзік», угорське, португальське, іспанське, Волоська, Бургонское, пиво, полпіво, мед, квас, кислі щі і т.п. На видатки з придворному столу указом 1733 року була велено відпускати щорічно по 67000 руб. При парадних обідах скатертини майстерно перев'язували червоними і зеленими стрічками і подшпілівалісь шпильками, а столи прикрашалися різними фігурами і «атрибутами; була навіть влаштована особлива «гора банкетна дерев'яна, зверху корона з хрестом і скіпетр, і мечі позолочені». Крім того, ставилися в пірамідах штучні квіти »[27]. А народ пив хлібне вино.

Єлизавета Петрівна (1741 - 1761) була «веселою царицею». В її час придворні обіди перетворилися в цілі застільні спектаклі, в яких брали участь золоті, срібні та порцелянові сервізи, фонтани, клумби живих і штучних квітів, живописні картини з солодощів і фруктів, і серед усього цього - сотні різних страв і хмільного пиття. Як і меню, список застільних тостів затверджувався заздалегідь. Вони слідували один за іншим, і, як пішло з петровських часів, наливати келих треба було доверху, а випивати до дна. Камер-фурьерском банкетний журнал 1743 роки 25 квітня: «В день торжества коронування. <...> Під час столу їли про здоров'я: 1. Її імператорської величності. 2. Його імператорської високості. 3. Цього урочистого дня здоров'я. 4. Її імператорська величність зволила їсти: всіх вірних слуг. 5. Щасливого зброї Ея імператорської величності. 6. Благополучного і щасливого володіння Її імператорської величності ... Поки стіл тривав, грала на балконі італійська музика; а як їли за здоров'я, грали в труби, і били в литаври, і палили з гармат ». До кінця святкового обіду безперервна гарматна канонада заглушала хори і музику.

***

Нижче наведена класифікаційна схема алкогольних напоїв XVIII століття, головним чином охоплює період до царювання Катерини II. У неї не увійшли алкогольні напої з цукрових сиропів, одержувані з очерету та інших цукровмісних рослин.

У неї не увійшли алкогольні напої з цукрових сиропів, одержувані з очерету та інших цукровмісних рослин

Список літератури

1. Чулков М. Історичний опис російської комерції при всіх портах і кордони від стародавніх часів і нині справжнього, і всіх переважних узаконень по оной государя імператора Петра Великого і нині благополучно царської государині імператриці Катерини Великої. Т. VI, кн. II. М., 1786. С. 5-6.

2. Словник комерційний, що містить знання про товари всіх країн, а також у назвах речей головних і новітніх, що відносяться до комерції, також до домобудівництва, пізнання мистецтв, рукоділля, фабрик, рудних справ, фарб, пряних зілля, трав, дорогих каменів і ін. / Переклад з фр. Василем Левшеним. Ч. 1. А. Б. В. М., 1787. С. 102.

3. Словник комерційний ... С. 369.

4. Словник Академії Російської. СПб., 1789. С. 802.

5. У ті часи Ангелікою або ангельської травою називали дягель або дудник (Angelica archangelica L.). Легкодоступний рослина, росте як в дикому вигляді, так і в саду, користувалося стійкою репутацією ефективного засобу від багатьох хвороб. Тому не дивно, що вона брала участь в вичинки багатьох алкогольних напоїв того часу. В Європі ангеліку також включали в багато рецепти приготування алкогольних напоїв, таких як «Шартрез», «Бенедектін», пізніше джин.

6. Указ Урядового Сенату 1758 року, серпні 13 дня.

7. Словник комерційний ... С. 369.

8. Словник комерційний ... С. 380.

9. Комерц-колегія, від нього. Kommerz ( «торгівля»), - центральний уряд, створене Петром I для заступництва торгівлі в 1712 році. Перестала існувати як державна структура в 1823 році.

10. Указ Урядового сенату 1724 року лютого 11 дня.

11. Указ Урядового сенату 1723 року квітня 13 дня.

12. Єфимок - російська назва західноєвропейського срібного талера. У цей період митні збори в Росії приймалися тільки талерами.

13. Анкер - міра об'єму в XVIII столітті для алкогольних напоїв і масла. У Росії він дорівнював 3-м відрах (36,89 л).

14. Указ Урядового сенату 1727 року червня 7 дня.

15. Чулков М. Історичний опис російської комерції ... Т. IV, кн. IV. С. 666 - 667.

16. Указ Катерини II від 1766 року грудня 28 дня.

17. Гмелін С.Г. Подорож по Росії для дослідження трьох царств природи. Ч. 2. Подорож від Черкасска до Астрахані і перебування в цьому місті з початку серпня 1769 по п'яте червня 1770 року. 1777. С. 233-234.

18. У документах того часу неодноразово зустрічається термін «англійська горілка екскаба». Наприклад, «А інші горілки, про які в тому ж з Комерц-колегії поданні написано, а саме аглінскіе екскабу ...». Автор буде вдячний всім, хто зможе роз'яснити цей термін.

19. Словник комерційний ... С. 374.

20. Словник комерційний ... С. 381.

21. Доктор Альмера. Маркіз де Сад.

22. Словник комерційний ... С. 380.

23. Розпорядження Комерц-колегії від 1726 року вересня 19 дня.

24. Словник комерційний, ... С. 369.

25. Бондаренко Л.Б. З історії російської спиртометром // Питання історії природознавства і науки. 1999 року, №2.

26. Словник комерційний, ... С. 369.

27. Шубинский С.Н. Нариси з життя і побуту минулого часу. СПб., Ті-фія А.С. Суворіна, 1888. - С. 27-28.

Чому про одне й те ж майже два рази в підряд?
Цей метод існував з Петровських часів (одна тисяча шістсот дев'яносто вісім) і служив весь XVIII століття виключно для з'ясування одного питання: це вино гірше полугарного чи ні?
Навигация сайта
Новости
Реклама
Панель управления
Информация